首页
> 政府信息公开 > 法定主动公开内容 > 通知公告
视力保护色:
  • 名称: 国家医保局办公室关于公布医疗保障基金社会监督员名单的公告
  • 索引号: 2024-04-00064 发文字号: -
  • 发布日期: 2024-11-01 发布机构:
国家医保局办公室关于公布医疗保障基金社会监督员名单的公告
日期:2024-11-01 访问次数: 字号:[ ]

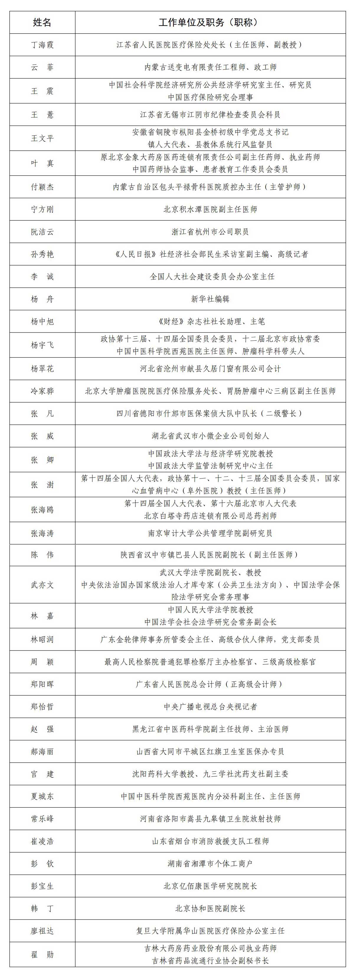
2024年10月29日-31日,我局向社会公示了《拟聘任医疗保障基金社会监督员名单》。我局未收到对拟聘任人员的不同意见。现按程序正式公布《国家医保局医疗保障基金社会监督员名单》。

附件:国家医保局医疗保障基金社会监督员名单(按姓氏笔画排序)

国家医保局办公室

2024年11月1日